‌·
分享到:

270万人次参与,第12届南都街坊口碑榜多个重磅奖项揭晓

垃圾丢对地方可换钱 智慧平台上线解决停车难

来源:南方都市报     2025年01月14日        版次:NA04    作者:陈荣梅

  民生实事,关乎千家万户,关乎每个人的日常生活。从城市的基础设施建设到社会治理创新,从公共服务提升到环境保护的改善,民生实事的每一步都直接关乎市民切身利益。“金杯银杯不如老百姓的口碑”。2013年,始于“众望”,南都街坊口碑榜活动启动。12年,一个新的轮回,南都街坊口碑榜“众望而行”。

  更热门

  累计访问量超60万次 共征集超200件民生实事  

  2024年10月,第十二届南都街坊口碑榜启动民生实事案例征集。两个月的时间,通过政府部门、企业、市民自荐或者推荐,第十二届南都街坊口碑榜一共征集了200多件深圳的民生实事,覆盖市职能局、区级政府、区职能局、街道办、社区、企业等。

  12月19日至12月23日,正式上线投票,网络投票反响十分热烈,累计访问量超过60万次,累计投票数达到270万人次。

  2024年12月27日,进行专家评审,邀请人大代表、政协委员和相关领域专家参加评审。结合网络点赞票数、以及专家评审会评分,评选第十二届南都街坊口碑榜优秀民生实事案例。

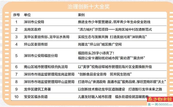
  经过公开征集、网络投票、专家评审环节,1月10日,主题为“众望而行 众‘智’成城”的第十二届南都街坊口碑榜优秀民生实事奖项揭晓,诞生了民生实事十大金奖、民生微实事十大金奖、智慧民生十大金奖、治理创新十大金奖、民生实事/微实事优秀案例、国企口碑奖等多个重要奖项。

  更持久

  连续举办12届 上千件深圳民生实事在这里发掘  

  2013年至今,南都街坊口碑榜活动已经连续举办12届。每一年,南都街坊口碑榜都征集到上百件深圳的民生实事。

  12年来,有上千件深圳的民生实事在这里被发掘、被点赞,更有千万人次通过网络投票参与其中。这些数据的背后,是一件件市民可知可感的民生实事,是一个个看得见摸得着的民生福祉。

  以2013年获得南都街坊口碑榜民生实事金奖的“机动车礼让行人”案例为例,当年,深圳开始在全国率先开展的“礼让斑马线”行动。经过十多年的实践,深圳车辆礼让行人已从单向礼让的规矩,变成了“车让人,人快走”双向奔赴的自觉。机动车礼让斑马线已成深圳文明风景线,多少人因为这脚“礼让刹车”爱上了深圳。

  再如,2019年,深圳建成各类公园1090个,深圳也随之拥有了一个霸气新名字——“千园之城”。当年,深圳市城市管理和综合执法局“提前一年建成‘千园之城’”荣获第七届南都街坊口碑榜民生实事金奖。

  截至2024年底,深圳已建成1320个公园。也就是说,一天逛一座公园,逛遍深圳所有公园需要3.5年。在深圳,逛公园已成为市民的日常。2024年,彭于晏、刘畊宏纷纷打卡深圳公园,对深圳的公园赞不绝口。

  更专业

  网络投票+专家评审 引入多个考核维度  

  网络投票作为街坊们对民生工程满意度的表现,是其中的一个维度,具体到民生实事的效果、影响力,南都还引入了更加专业、全面的考量。

  12年来,南都街坊口碑榜专家评审团成员越来越壮大,邀请过上百名全国、省、市人大代表,深圳市政协委员,各个领域的专家学者等参加了线下专家评审,评选出真正含金量高、对市民街坊影响大的案例。

  评审标准包括参评项目的覆盖面、影响力、独创性、办理难度以及社会反响等几个方面。

  覆盖面指项目能够使多少市民受惠,有的是街道级,有的是区级,有的是市级,有的是覆盖特定的人群,比如户外工作人员,有的是开放式的,全体市民;影响力是指社会关注度,比如城中村整治提升;独创性是指创新价值;办理难度则考量是否历史遗留问题或者老大难问题;社会反响是指总体社会效益如何等。

  南方都市报社党委副书记、总经理,深圳大件事传媒董事长陈文定表示,连续成功举办了12届,南都街坊口碑榜已成为深圳政府部门每年办理民生实事的年终检阅。“政府工作做得好不好,街坊最有话语权”。对老百姓来说,这是反馈政府工作的一个重要窗口;对于各级政府部门来说,则是检视自身工作实效、展示官民互动意愿的一次良好契机。

  在第十二届南都街坊口碑榜专家评审会上,深圳市政协委员、深圳职业技术大学交通研究中心主任王雪表示,南都街坊口碑榜是其高度认可的一个项目,因为以街坊口碑为核心的民生实事评选活动,非常少见,其所选出来的项目是老百姓真正关注的项目,还能带动全社会参与协同治理,对现在的社会治理起到非常重要的作用。

  12年来,南都街坊口碑榜凭借独特的“街坊口碑”评选模式持续推动着深圳市民对民生改善的关注与参与。奖项不仅是对优秀案例的肯定,也是鼓励更多部门和单位以市民的需求为出发点持续推动社会治理创新和民生事业的进步。    

  声音

  12年来,我持续关注着南都街坊口碑榜,口碑榜之所以12年来让那么多市民热切地关注,踊跃参与投票并期待结果,正是因为口碑榜关注的是老百姓关注的。

  ——深圳市人大代表、深圳市政府行政执法监督员、深圳市政府教育督导杨瑞  

  南都街坊口碑榜关注的民生实事,的的确确是市民关注的痛点难点和热点问题。也就是说,愿意做一些别人不愿意做的事情,愿意啃硬骨头,愿意实实在在惠及百姓,才能获得老百姓的口碑。这也是南都街坊口碑榜最重要的意义所在。

  ——深圳市政协委员、深圳职业技术大学交通研究中心主任王雪

  总监制:戎明昌 刘江涛

  总策划:陈文定 刘岸然

  统筹:徐全盛 谢琛 杨芳华

  采写:南都记者 陈荣梅

  设计:刘思 虢娟 郑柏琪 蓝伟灿

手机看报
返回奥一网 意见反馈