为了更好的体验,请使用竖屏浏览

广东多所高校启动本科综合评价招生

首选科目确定,高考成绩适当放宽

来源:南方都市报 作者:南方+ 03-29 01:21

  首选科目确定,高考成绩适当放宽……连日来,广东多所高校陆续公布2023年本科综合评价招生简章,并开放报名系统,多数报名时间于今年4月底或5月截止,包括南方科技大学、香港中文大学(深圳)、北京师范大学-香港浸会大学联合国际学院等高校。

  综合评价招生是高考招生录取模式改革的重要探索和实践。高校根据学生的高考成绩(占60%)、高校测试成绩(占30%)和高中学业水平考试成绩(占10%)进行综合评价排名,择优录取。此外,对于同样受到关注的香港科技大学(广州)今年启动本科招生,该校招生官网已明确,将以纯高考填报志愿的方式进行招生录取,不设综合评价。

  南方科技大学 录取时按理工大类提前批次招生

  参加综合评价招生是考生入读南方科技大学的唯一途径。在日前举行的2023年广东招生说明会上,学校招生办公室相关负责人介绍,2023年学校计划面向全国24个省份招收本科生约1300人,均为理科生,新高考省份须选考物理。去年,该校在粤招生271人,全部学生通过综合评价录取,新生高考平均分641分(全省理科排名3500名左右)。

  考生可在2023年4月30日前注册并登录南方科技大学本科招生报名系统进行报名。报名截止后,学校将组织专家组对考生的报名材料进行审核,2023年5月中下旬完成审核,并公示通过初评的考生名单。通过初评的考生还需参加学校组织的能力测试机试、能力测试面试,拟在6月中下旬进行。

  学校设有优录政策,获得中学生数学、物理、化学、信息学、生物学奥林匹克竞赛全国决赛一等奖、二等奖、三等奖的考生,网上申请该校综合评价招生并参加能力测试,可获得相应加分政策。

  学校提醒,取得综合评价录取资格的考生高考成绩须达到本科第一批省最低控制分数线(或特殊类型招生控制线),且须在高考提前批次或综合评价试点高校相应批次(以省招办志愿填报文件为准)第一志愿填报南方科技大学。学校将在录取时按理工大类提前批次招生,具体专业分类仅为报考参考和基本程序,不影响之后的专业选择。

  香港中文大学(深圳)今年拟新增物理学专业

  日前,香港中文大学(深圳)已启动广东、浙江、上海、山东、福建、江苏综合评价网上报名工作,面向具有2023年普通高等学校招生全国统一考试报名资格的优秀高中毕业生(含往届生)招生。

  报考香港中文大学(深圳)综合评价招生的广东考生注意,学业水平须达到以下要求:高中学业水平合格性考试6门科目(历史、地理、思想政治、物理、化学、生物学)成绩均须合格;同时,学生本人3门选择性考试科目对应的学业水平合格性考试等级须达到BBB或ABC、AAC及以上(或新高考改革前的往届生学业水平考试学科等级须达到BBB或ABC、AAC及以上)。

  符合报名条件的考生可在2023年5月6日17时前,在学校招生官网“本科招生网上申请平台-综合评价招生报名系统”进行注册,按系统要求准确、完整地填写报名信息,并上传相关证明材料扫描件,确认报名。

  今年,香港中文大学(深圳)各学院拟设立的本科专业分为6类,包括经管学院,理工学院,人文社科学院,数据科学学院,医学院,以及经管学院、理工学院与数据科学学院联合培养的招生专业。其中,理工学院拟新增物理学专业进行招生。

  北京师范大学-香港浸会大学联合国际学院 拟新增两个专业

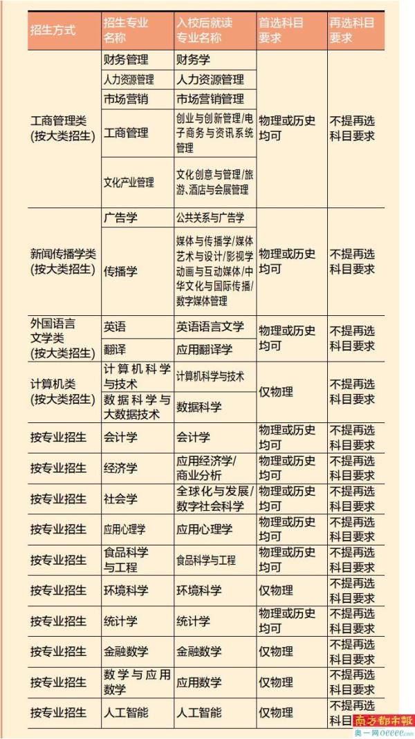
  北京师范大学-香港浸会大学联合国际学院(中文简称“北师港浸大”,英文简称“UIC”)2023年广东省综合评价报名系统现已开放,将按专业大类加专业的方式进行招生。其中,按大类招生的共有4类,分别是工商管理类、新闻传播学类、外国语言文学类、计算机类,入读学生原则上在第一学年第二学期开始前完成专业确认,第二学期按相关专业的培养方案开始专业学习。

  今年,学校计划开设31个专业及方向,并顺应数字经济时代的人才需求,拟新增经济学(商业分析)、传播学(数字媒体管理)专业。

  报考考生须于2023年5月31日前登录北师港浸大广东省综合评价报名系统进行注册,填写并提交申请表。学校提醒,该校所有本科专业实施英文教学,请非英语语种考生慎重报考。此外,北师港浸大明确,一般情况下,对于报考该校2023年提前批次特殊类型招生院校综合评价志愿栏的广东省考生,原则上要求高考成绩须达到特殊类型招生录取控制线。对于在入学测试中表现特别优秀的考生(即该校全英文入学测试满分225分,入学测试成绩达到200分或以上的考生),高考成绩可放宽至特殊类型招生录取控制线下10分(含10分)以内根据考生综合成绩总分择优录取。 来源:南方+