‌·

粤高校本科专业建设驶入快车道

2021年度国家级和省级一流本科专业建设点名单公布,广东多所高校新增超20个

来源:南方都市报     2022年06月21日        版次:EA03    作者:孙小鹏

  日前,教育部公布了2021年度国家级和省级一流本科专业建设点名单。2021年度教育部认定了3730个国家级一流本科专业建设点,其中中央赛道1466个,地方赛道2264个。同时,经各省级教育行政部门审核、推荐,确定了5069个省级一流本科专业建设点。

  暨大一流本科专业建设点新增最多

  多所民办学校表现不俗

  南都记者了解到,教育部自2019年4月启动一流本科专业建设“双万计划”,旨在全面振兴本科教育,提高高校人才培养能力,实现高等教育内涵式发展。

  根据《教育部办公厅关于实施一流本科专业建设“双万计划”的通知》,教育部在2019-2021年建设一万个左右国家级一流本科专业点和一万个左右省级一流本科专业点。经各高校网上申报、主管部门审核和教育部高等学校教学指导委员会评议、投票推荐,最终认定3730个2021年度国家级一流本科专业建设点,其中中央赛道1466个,地方赛道2264个。

  截至目前,教育部累计认定三批11761个国家级一流本科专业建设点,其中中央赛道4544个、地方赛道7217个。

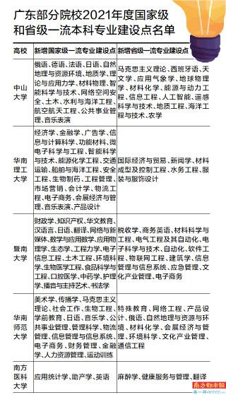
  广东高校方面,多所院校在一流专业建设上取得了不错的进展,新增的国家级和省级一流本科专业建设点超20个。比如,中山大学再添27个国家级及省级一流本科专业;华南理工大学新增20个国家级一流本科专业建设点和5个省级一流本科专业建设点;华南师范大学方面,金融学等17个专业入选国家级一流本科专业建设点,通信工程等10个专业入选省级一流本科专业建设点,入选专业总数和入选国家级一流本科专业总数均为省属高校第一;广东工业大学新增10个国家级一流本科专业建设点和11个省级一流本科专业建设点。

  其中,一流本科专业建设点新增最多的是暨南大学。据介绍,国家级、省级一流本科专业建设点获批数量再创新高,财政学等21个专业入选国家级一流本科专业建设点,税收学等13个专业入选省级一流本科专业建设点。

  值得一提的是,许多民办学校在此次名单中表现亦不俗。比如,广东外语外贸大学南国商学院日语专业获批国家级一流本科专业建设点,英语专业、朝鲜语专业获批省级一流本科专业建设点;截至目前,学校共获批2个国家级一流本科专业建设点,4个省级一流本科专业建设点。广州南方学院共6个专业入选,其中2个专业入选国家级一流本科专业建设点;目前,学校拥有的省级以上一流专业建设点增至10个。

  两所广东高校在办专业

  100%入选一流本科专业建设点

  随着新一轮的国家级和省级一流本科专业建设点名单公布,广东高校的一流专业覆盖面逐步扩大,甚至达到在办专业100%入选一流本科专业建设点。

  记者统计发现,中山大学至此共有72个专业入选国家级一流本科专业建设点,19个专业入选省级一流本科专业建设点;这意味着,中山大学在办专业100%入选一流本科专业建设“双万计划”,其中国家级一流本科专业占八成。同时,南方医科大学29个本科招生专业中,23个专业入选国家一流本科专业建设点,6个专业入选省级一流本科专业建设点;“双万计划”一流本科专业建设点实现招生专业100%全覆盖,国家级一流本科专业建设点入选数量全国独立医学院校领先。

  此外,一流专业占比较大的院校还包括华南理工大学、华南师范大学、华南农业大学、广东工业大学等。其中,华工国家级一流本科专业建设点总数达到60个,占学校87个本科招生专业的68.97%;华师共有64个省级以上一流本科专业建设点(国家级45个,省级19个),占学校本科招生专业(新专业除外)总数的80%;华农89个本科招生专业中,共有27个国家级一流本科专业建设点,24个省级一流本科专业建设点,占本科招生专业总数的57.3%;广工共有55个一流本科专业建设点,其中国家级一流本科专业建设点37个,占现有招生专业的45%。

  华农相关负责人介绍,近年来,学校瞄准大湾区“建成全球科技创新高地和新兴产业重要策源地”的战略定位,瞄准“新农科、新工科、新文科”建设,优化专业结构,为区域社会发展提供智力支撑。2019年以来,学校新增家具设计与工程、野生动物与自然保护区管理、中药资源与开发、数据科学与大数据技术、人工智能、农业资源与环境、机器人工程、大数据管理与应用和思想政治教育等9个适应新工科、新农科和新文科建设的新专业。

  高校说

  ◎华南理工大学

  对入选的国家级、省级一流本科专业建设点,学校将坚持需求导向、标准导向和特色导向,进一步完善支持措施,持续加大建设力度,实现各建设点的专业内涵和建设水平不断提升,在专业改革创新、师资队伍、教学资源、质量保障体系等方面充分发挥示范辐射作用,带动学校专业建设整体水平快速提升。

  ◎暨南大学

  将继续以新工科、新医科、新农科、新文科建设,引领一流本科专业建设点的内涵建设,不断优化调整专业布局,深化专业供给侧改革、推进专业认证、突出示范领跑,带动全校本科专业建设质量整体提升,推动高水平人才培养体系的形成。

  ◎华南农业大学

  将以一流本科专业建设为契机,统筹“双一流”大学建设、一流学科建设和一流本科教育体系建设,构建“国家、省、校”的三级一流专业建设群,充分发挥一流本科专业的示范引领作用,带动学校专业建设整体水平快速提升,持续推动人才培养能力和人才培养质量的全面提升。

  采写:南都记者 孙小鹏

手机看报
分享到:
返回奥一网 意见反馈