‌·
分享到:

第三届走好新时代网上群众路线创新实践分享交流会在深圳举行

城市治理不是政府的“独角戏”,而是全民的“交响乐”

来源:南方都市报     2025年11月06日        版次:GA07    作者:蒋清君 李姗姗 詹越慧

  昨日,圆桌交流上,与会嘉宾围绕深圳基层治理话题进行探讨。 奥一网供图

  治理从来不是政府的“独角戏”,而是全民参与的“大合唱”。在深圳,从街头巷尾的公共设施优化,到民生诉求的快速响应,再到多元力量的协同参与,一幅 “大家的事人人参与、治理成果人人共享” 的生动图景正徐徐展开。

  2025年11月5日,以“人民城市 深圳作答”为主题的第三届走好新时代网上群众路线创新实践分享交流会在深圳举行。此次活动由南方报业传媒集团、中共深圳市委网信办指导,南都·奥一网、广东南方民间智库、深圳改革开放干部学院、深圳大学全球特大型城市治理研究院联合主办,中国社会治理研究会提供学术支持。

  中国社会治理研究会会长、浙江工商大学社会政策研究院院长王杰秀,深圳市委网信办网络文化研究中心主任谢俊艺,深圳大学政府管理学院、全球特大型城市治理研究院执行院长陈文,以及南方都市报社党委副书记、总经理,奥一网董事长陈文定,南方都市报社党委委员、副主编刘岸然等领导嘉宾出席了本次活动。

  以人民为中心,一场持续三年的治理升级  

  “人民城市人民建,人民城市为人民”。2025年7月举行的中央城市工作会议明确指出,要深刻把握建设现代化人民城市的目标定位,自觉践行以人民为中心的发展思想。在数字时代浪潮下,如何通过网络走好群众路线,让城市治理既有力度又有温度,成为摆在每座城市面前的重要课题。深圳,这座管理人口超2000万的超大城市,以其鲜活的实践给出了独特答案。

  南都·奥一网自2023年以来,持续深耕社会治理领域,联合知名学术机构发起“走好新时代网上群众路线”案例征集评选活动,累计征集上千个案例,为深圳城市治理沉淀经验;连续三年举办线下交流活动,凝聚多元力量,为高质量发展汇聚智慧。此次交流会以“人民城市 深圳作答”为主题,正是深圳在新时代背景下,对如何通过网络听民意、解民忧、暖民心,推动城市治理创新的进一步探索。  

  构建双向互动、高效协同的治理新格局  

  深圳作为中国信息化智能化程度最高的城市之一,在探索网上群众路线方面具有得天独厚的优势。中国社会治理研究会会长、浙江工商大学社会政策研究院院长王杰秀在致辞中表示,近年来,深圳在利用网络平台倾听民意、汇聚民智、解决民忧方面,进行了“@深圳-民意速办”等大量富有成效的探索,体现了“人民城市”的价值追求和“网上群众路线”的方法创新。这些鲜活的实践,也为开展特大型城市治理研究提供了丰富的样本和深刻的启示。

  “走好新时代网上群众路线,核心在于构建双向互动、高效协同的治理新格局。”深圳大学政府管理学院、全球特大型城市治理研究院执行院长陈文表示,近一年,研究院与南都·奥一网持续开展“走好新时代网上群众路线”系列调研与专栏合作,这种“学界+媒体”的协同创新模式,正是践行网上群众路线、提升城市治理效能的生动体现。本次交流会搭建了一个思想碰撞、经验分享的宝贵平台,为深圳建设中国特色社会主义先行示范区,为探索超大城市治理现代化路径凝聚更多共识与力量。

  “治理的高度,藏在回应的速度里。城市的温度,真实体现在幸福的精度中。”南方都市报社党委副书记、总经理,奥一网董事长陈文定认为,在这场治理变革中,媒体从来不是旁观者。今天的活动,不只是来总结成绩,更是来追问下一步:当民智被激活,如何让它从“单点开花”走向“系统成林”?如何让优秀的个案经验,沉淀为可复制、可推广的治理模式?接下来,奥一网将继续当好民意“收音器”、治理“显微镜”、创新“扩音器”,把深圳“网上群众路线”的实践讲透,让治理经验可复制、可推广。

  ●专家观点

  蒋俊杰:群众路线是解决旧改难题的“金钥匙”

  在主题分享环节,专家学者从不同维度分享了“人民城市”建设的实践经验与理论思考。

  “上海旧区改造任务重,难度大。难在资金问题,更难在怎么做好群众工作。”中国浦东干部学院管理学教研分部主任、教授蒋俊杰以《践行群众路线,推动城市旧区改造——以上海中心城区宝兴里旧改征收为例》为题,分享了上海在城市更新中的群众工作智慧。

  据他介绍,在旧改方案征询中,针对部分居民因补偿价格与预期价格落差大,以及群众多元化诉求等问题,黄浦区打出“组合拳”:一是通过自助查询机实现政策全公开,确保公平透明;二是帮助群众精准解决民生难题,如教育、就业难题;三是把原则性和灵活性结合起来解决个性化合理诉求。最终该项目仅用172天实现1136证居民100%自主签约、100%自主搬迁,成为上海旧改的成功范本。上海市委组织部据此总结出群众工作“宝兴十法”,在全市推广,也为全国城市更新提供了可复制的群众工作方法论。

  蒋俊杰总结道,践行新时代党的群众路线是解决旧改难题的“金钥匙”:政策制定是从群众中来,执行是到群众中去,调整要再从群众中来,推广要再到群众中去。  

  何艳玲:以人民为中心,实现“数治、智治、善治”

  大国发展如何实现为了人民的有效治理?中国人民大学吴玉章讲席教授、教育部长江学者特聘教授何艳玲带来《人民城市的基层路径》的分享。她提出了三个核心命题:夯实民情基建、创新人民算法、重塑支出场景。

  “基层最不可代替的优势是‘最靠近人民’,是为‘以人民为中心的治理’提供民情基建。”何艳玲指出,民情基建是通过设施和平台建设识别民情、了解民意、赢得民心,技术不能仅用来提高社会管理的颗粒度,更应该用来细化识别民情的颗粒度,并以此弥补基层资源的有限,同时提高所有其他层级治理的精度和温度。“在此基础上,我们需要更多的平台完成从接诉回应设施到民意整合平台的转变。”

  围绕“创新人民算法”,何艳玲指出基层治理作风的重大改变:不仅是提高满意度,更是降低不满意度;政策不是一个个的,而是一套套的(1+N);不只是“评估做了”,而是“评估没做”,从而防止“无用的忙碌”。何艳玲提出“人民算法”的创新,通过民主化和数智化,找到迫切群体的迫切需求,并尽量减少对其他群体的伤害。

  “基层治理的重点是重塑支出场景。”何艳玲认为,花钱不只是成本收益的测算过程,更是一个能否有效回应人民并赢取人民信任的政治过程。“要花应该花的,小事花小钱,花大钱办大事,好心不办坏事。”通过重塑支出场景,何艳玲提出基于场景的复合支出模型,将人民的痛点、政策、基础设施、城市空间规划等高度融合,“将软的事情做硬,把硬的事情做软。数治、智治、善治的新三治融合,有可能就是深圳答案。”

  ●报告发布

  《2025深圳基层治理研究报告》发布

  聚焦126项民生诉求,绘出深圳基层治理新答卷

  民生诉求是基层治理的“出发点”与“落脚点”。活动现场,奥一网总编辑助理刘晨发布的《2025深圳基层治理研究报告》,用126个民生案例样本,勾勒出深圳基层治理的“全景图”。

  这份报告的背后,是奥一网的持续深耕:2023年,奥一网提出“打造最聚民智的网络媒体”的全新定位,发起“走好新时代网上群众路线大调研”,在深圳市信访局挂牌成立“深圳市社会矛盾第三方评议与调解中心”,携手党委政府、企事业单位形成从发现问题、研究问题、提出对策到解决问题的基层治理的闭环,为社会公共服务、城市治理和矛盾纠纷化解提供互联网时代解决新方案。

  《报告》基于126个民生案例样本,通过点赞榜、加油榜、关键词、高频词等形式对相关数据进行可视化呈现,剖析政府部门应对误区,为化解基层民生诉求破题立新。截至2025年10月中旬,奥一新闻征集得到深圳市民网友超1500条反映和建议,发布深圳基层治理报道158篇,共涉及126项具体的民生诉求、119个政府部门单位。部门回应率达到100%,并直接推动了部分问题的解决。

  具体来看,《报告》将民生诉求划分为九大类型:生态环保、政府工程/公共项目、城市管理、公共设施服务、住房、医疗卫生、教育、交通、物业管理。数据分析指出,生态环保类诉求数量高居榜首,共21项,占比达16.7%;紧随其后的是政府工程/公共项目类(12项,占比9.5%)和城市管理类(11项,占比8.7%)。这三类问题构成了当前深圳基层治理中矛盾相对集中、问题较为高频的领域。值得注意的是,随着城市发展进入新阶段,诸如低空飞行噪声、电动自行车管理等新兴挑战也逐渐凸显。从接办部门层级来看,区级职能局处理了51项诉求,属地街道办处理了45项,市级部门单位处理了23项。

  本次《报告》的一大亮点是引入了“接诉即办”AI智能评价系统。该系统从介入速度、处理进度、处理效果以及研究员评价四个核心维度出发,对每个案例进行动态量化解析。AI引擎深度融合政策法规与基层治理经验库,对措施的公共影响范围、科学性及群众满意度等进行多维度交叉核验,确保评分的客观与稳定。

  刘晨称,梳理典型案例以及过往一年所有的报道数据发现,一些政府单位在应对群众诉求方面存在几个误区,包括推诿扯皮与形式主义回应、以“合规”为借口的“不作为”、重短期平息而轻源头治理。针对这些误区,我们联合专家提出了解决办法:一是推动工作从“有回应”向“真解决”深化,以群众满意度为根本标准;二是鼓励面对历史遗留和复杂问题时敢于担当,建立高层级协调机制打破部门壁垒;三是强化治理全过程的公众参与,通过多元化渠道收集民意,并在政策执行中保持全程公开透明,构建良性互动的治理共同体。  

  ●圆桌交流

  从“卷尺哥”的故事,管窥治理细节里的城市温度

  如何把小事做细、细节做透,让城市治理更有温度?《对话城市治理,解码深圳细节》圆桌交流上,多位嘉宾围绕近期大火的深圳“卷尺哥”故事展开交流。

  深圳基层代表认为,治理需遵循法治与规则,基层以绣花功夫,在复杂局面中寻求治理之策。以宝安区沙井街道为例,面对辖区电动自行车乱停放、充电设施和停车位不足的现实挑战,沙井街道一方面组织上千基层工作人员参与整治、维持秩序,另一方面创新管理,通过划分专用区域、增设逾1.57万个电单车停车位、71个充电桩3007个充电口等精细化服务化解风险。

  结合“卷尺哥”事例,蒋俊杰呼吁广大干部要主动深入基层一线,“不仅测量城市的高度与宽度,更要体验民情的温度”。他认为,城市治理的首要原则是坚持以人民为中心。干部要站在群众角度发现痛点、堵点,要善于发动社会各方力量,凝聚共识,实现共建共治。

  何艳玲从制度与政策层面探讨了如何为民间力量提供生长土壤。她提出三点建议:第一,推动市民参与从“自发”走向“培育”,建议各部门主动发掘和培养专业化、负责任的市民队伍,形成常态化政民协作机制;第二,治理视角应从“可见”设施问题延伸至“隐性”机制建设,通过预防性制度化解政策、制度可能引发的深层隐患;第三,政府角色应从事后“应对”转向前置“回应”,借助民情基础设施主动洞察需求,实现源头治理。

  数智时代,如何以技术赋能社会治理现代化,为基层减负增效?深圳市政协委员连樟文建议,强化市、区、街、社区及业委会的协同治理,呼吁干部主动拥抱技术进步带来的机遇,用好系统、数据、人工智能+,按问题严重程度分类分级处置。展望未来,他期待深圳借2026年举办APCE会议契机,全力打造超大城市数字化、数智化治理样本,为全国现代化城市治理提供实践科技支撑。

  深圳大学政府管理学院教授、博士生导师袁方成表示,深圳的城市治理正是靠把小事做细、把细节做透的坚持,靠换位思考、贴近民心的温度,才答好“人民城市”的考题。

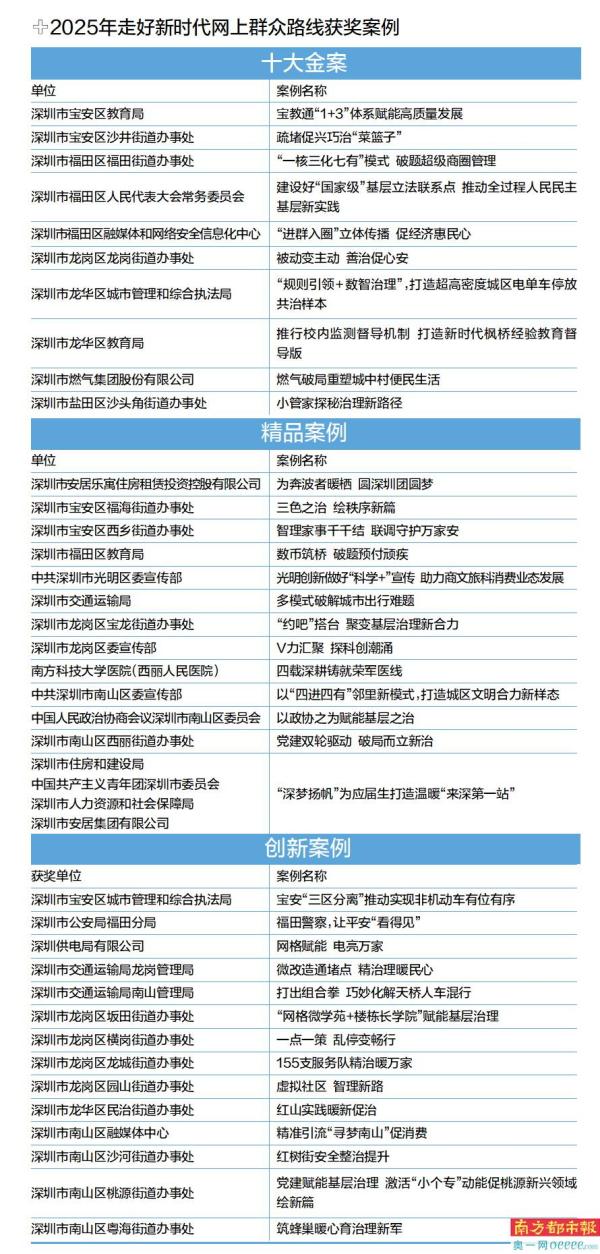
  ●三类奖项

  “走好新时代网上群众路线”优秀实践案例出炉

  为系统梳理深圳在新时代践行网上群众路线的有效做法,提炼具备示范价值和推广潜力的创新经验,南都·奥一网于2025年6月发起了年度优秀案例征集活动。该活动获得了深圳市各级单位的热烈响应与积极参与,征集到数百个优秀实践案例。经过充分调研、多方评审,最终评选出深入践行党的群众路线,网上用心听民意,网下用力解民忧的优秀案例。 

  活动现场揭晓了《2025年走好新时代网上群众路线创新案例》《2025走好新时代网上群众路线精品案例》和《2025走好新时代网上群众路线十大金案》三类奖项。这些案例是深圳践行“人民城市”理念的微观切片,展现了“民有所呼、我有所为”的生动实践。  

  南都调研 总第847期

  采写:南都记者 蒋清君 李姗姗 詹越慧 余悦 任贺 乔锐

手机看报
返回奥一网 意见反馈