‌·

上半年科创投资活跃度 地方国资创投机构领跑

地域上深皖北苏湘最突出,电子、IT、医疗健康、装备制造4大行业成第一梯队

来源:南方都市报     2025年08月04日        版次:GA06    作者:徐劲聪

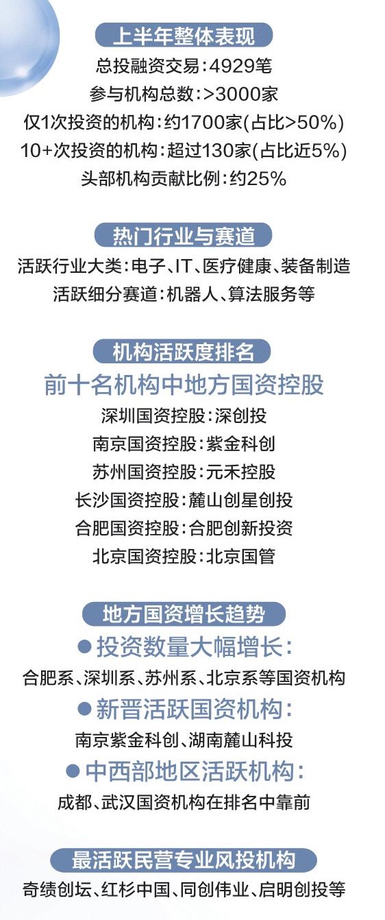
  2025年上半年,人工智能大模型、人形机器人、低空经济等创投赛道持续火热。近日南都湾财社记者统计分析上半年近5000条投融资事件数据显示,电子、IT、医疗健康、装备制造4个行业大类投融资活跃度处第一梯队,机器人、算法服务等细分赛道活跃度同比增速突出。

  而在这些投融资交易事件背后,哪些创投机构投资“出手”较为频繁,展现出较高的投资活跃度?这些创投机构有怎样的属性,在投资领域、投资模式上有哪些特点?本期,南都·湾财社基于数据统计分析,聚焦上半年创投市场投资机构的整体表现。

  逾百机构上半年投资数超10笔

  前十绝大多数为地方国资控股  

  南都湾财社记者梳理万得旗下一级市场数据库来觅(RimeData)数据显示,上半年收录的4929笔投融资交易背后,共有超8000家(次)投资机构参与投资,去重后共有超3000家投资机构。

  在上半年参与创投市场投融资的超3000家投资机构中,有约1700家机构只参与了1次投资,占比过半。整体来看,上半年参与投资数达10次以上的机构即可被视为投资活跃度较高,共收录130余家,机构数量占比约为5%,这些头部机构合计贡献了约四分之一的投资数。

  从最头部范围来看,参与投资数排序前20的机构,上半年投资出手次数大概在20次-70次区间。其中,排名前十的机构绝大多数为国资控股,包括深圳国资控股的深创投、南京国资控股的紫金科创、苏州国资控股的元禾控股、长沙国资控股的麓山创星创投、合肥国资控股的合肥创新投资、北京国资控股的北京国管等。

  另据新经济创投数据服务商IT桔子统计,今年上半年前二十名的活跃创投机构中,地方国资背景机构数量占到“半壁江山”。虽然具体投资数排名与来觅数据库不尽相同,但上述机构均出现在两家数据库的前二十名榜单中,显示这些地方国资投资机构在今年上半年的投资活跃度居前。

  IT桔子统计分析显示,活跃度居前的地方国资背景机构主要分布在深圳、合肥、苏州、北京,表明这几个城市的政府在创投领域的行动与影响力较大。且对比去年来看,包括合肥系、深圳系、苏州系、北京系活跃国资上半年投资数量都有大幅增长,顶尖头部机构投资数量进一步扩大。南京紫金科创、湖南麓山科投则因增长迅速,进入活跃国资的头部名单。此外,成都、武汉等中西部地区国资投资机构也多有出现在靠前位置。  

  国资背景市场化机构投资活跃度

  毅达资本、中科创星居前  

  除国资控股机构外,上半年投资活跃度居前的机构中还有几家具有国资出资背景,但进行市场化运作的管理人机构,主要代表为有江苏国资部分出资,总部位于南京的毅达资本,以及有西安国资部分出资,在西安和北京设立双总部的中科创星。

  毅达资本官网显示,其是一家以创业投资为主业的综合性投资机构,截至目前管理资产规模超千亿元,投资领域包括清洁技术、健康产业、新材料、先进制造、消费服务、文化产业、TMT行业、AI产业等。公司同时推动全国和江苏区域投资,在北京、上海、广东、山东等省市及江苏省内多地市设立管理公司或区域办事处。

  7月11日,毅达资本发布2024-2025年度ESG报告显示,2025年初,该机构调整组织架构,新设AI投研中心、天使投资事业部、并购与企业服务事业部、低空投资事业部等。2025年上半年,毅达资本投资各类创新创业企业41家,完成6支新基金组建,总规模59.52亿元,被投企业中4家企业成功IPO,非上市退出68家。股权投资基金板块向投资人分配资金33.56亿元。

  中科创星官网显示,中科创星是专注于“硬科技”的早期投资机构,致力于打造以“研究机构+早期投资+创业平台+投后服务”为一体的硬科技创业生态。其“硬科技”投资领域主要包括光电芯片、人工智能、航空航天、生物技术、信息技术、新材料、新能源、智能制造等。

  7月16日,中科创星在上海宣布中科创星先导创业投资基金以26.17亿元完成首轮募集。据签约仪式上透露,目前中科创星基金管理实缴总规模达138亿元,已投资超过530家具备关键核心技术的硬科技企业。投资孵化出包括智谱AI、智元机器人、驭势科技、中科闻歌、开源中国等知名科技项目。  

  民营专业风险投资机构活跃度

  奇绩创坛、红杉、同创、启明居前  

  除国资控股及国资系背景市场化投资机构外,上半年投资活跃度居前的机构中也有数家为民营专业风投机构。综合来觅和IT桔子数据库来看,奇绩创坛、红杉中国、同创伟业、启明创投上半年投资活跃度居前。

  4家机构中,奇绩创坛最为“年轻”,其成立于2018年,前身为Y Combinator(YC)中国,由陆奇创立,是一家专注于早期创业投资和加速服务的机构。官网显示,奇绩创坛采用较为系统的早期投资模式,即每年2次,按每家30万美元或等值人民币,换取7%公司股份的模式,投资一批初创团队并开设“创业营”。投资方向包含人工智能(包括大模型和 Agent)、机器人、游戏、B2B、量子计算、生物科技等38个前沿技术领域。

  IT桔子分析认为,从参与投资数量来看投资机构活跃度,专注于早期项目的投资机构因单笔投资金额较小、投资决策较为快速,在投资数量上具有较大优势。除奇绩创坛外,紫金科创、中科创星、麓山创星创投等机构的投资阶段也以早期项目为主。

  早期投资的另一机构特征还有“独投率”较高,即机构单独对项目进行投资。于市场化机构而言,早期投资金额较小,机构更倾向于风险自担的独立投资,也能在项目发展后获得更高的投资收益。于地方国资机构而言,则可通过地方产业直接接触了解早期项目,并进行本地资金支持。

  而较为老牌的风险投资机构代表如同创伟业、启明创投、高瓴创投等,往往投资阶段覆盖初创期、成熟期直至上市前等各阶段。如同创伟业上半年既投资了多个种子期、天使期项目,也有多个B轮后乃至Pre-IPO项目。

  这些机构在相对中后期的投资阶段,也是各大热门赛道、热门项目的积极参与者。尤其对于大热赛道项目的较大额投资,这些机构往往更偏好与产业投资、其他风投机构、地方国资机构等合作投资,在分散风险的同时,也可以串联起更多机构资源,为项目的成熟扩张发展提供助力。  

  采写:南都·湾财社记者 徐劲聪


手机看报
分享到:
返回奥一网 意见反馈