‌·
分享到:

深扒7家集中冲刺股市的餐饮企业,谁最有“钱”景?

行业负债率近7成,有的宁愿亏钱也要上市,揭秘招股书的“美妆术”

来源:南方都市报     2022年06月21日        版次:GA08    作者:陈盈珊

  疫情之后,本是“不缺钱”的餐饮企业开始纷纷铆足劲上市。2022年,就有十余家餐饮企业宣布IPO计划。近日,知名中式快餐连锁品牌老乡鸡披露招股书申报稿,拟募资12亿元,计划沪市主板上市。不过截至目前,尚未有一家企业成功挂牌。

  餐饮企业缘何此时集中计划上市?哪家更有“钱”景?疫情持续已三年,餐饮企业的造血能力恢复到疫情前了吗?近日,南都湾财社《拆解IPO》盘点7家已披露招股书的餐饮企业的核心财务指标,分别是杨国福、乡村基、老乡鸡、达美乐中国、捞王、七欣天、绿茶。开篇系列(一),深扒招股书后的“美妆术”,揭秘谁最有“钱”景。

  焦点01

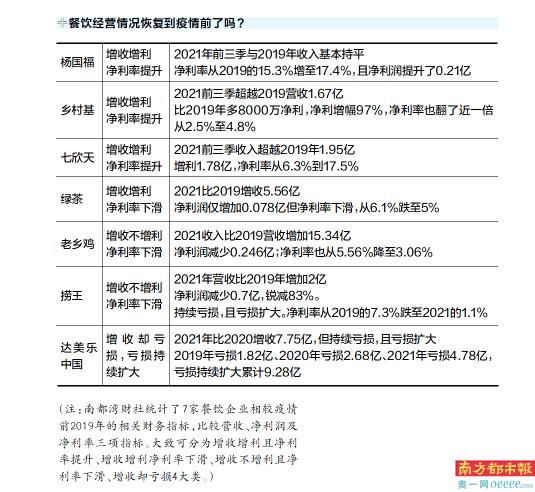
  餐饮企业恢复到疫情前水平了吗?

  营收集体上涨背后,利润或净利率下滑才是常态

  2021年,随着疫情防控进入常态化阶段,餐饮业开始慢慢复苏,部分“带资进组”或者“手有余粮”的餐饮企业进入快跑模式,紧抓出清机遇快速提升规模。当中,也不乏资金流尚未充分缓解的餐饮商户,期待在二级市场得到“输血”。相较于2020年,7家餐饮企业2021年最新上报的营收(按照招股书递交及更新日期不同,餐饮企业的营收或统计2021年全年或2021年前三季度)均同比录得上涨。

  对比2021年与2019年相关核心财务数据,虽然各家最新营收集体上涨,但净利润或者净利率下滑才是常态。在营收、净利润、净利率这三项同步增长的,仅有杨国福(杨国福2021年前三季的收入已与2019年持平)、乡村基、七欣天三家。其余各家净利润或者净利率都出现不同程度的下滑。

  营收:绿茶上涨三成靠“烧钱”营销

  以被称作“初代网红餐厅”的绿茶为例。自去年“两进两出”,今年已经是绿茶第三次赴港更新招股书。如此急迫地赴港上市,绿茶把2021年的营收做到了22.93亿,净利润1.14亿,相比于2020年都有不同程度的上涨。虽然相较于2019年增加了5.57亿,但净利润仅仅微幅提升了780万,而净利率更是从2019年(疫情前)的6.1%跌至2021年的5%,跌幅达到22%。

  值得注意的是,绿茶增长的营收中有三成是靠短期“烧钱”营销出来的,未必持续。数据显示,2021年绿茶餐厅,代金券结账的金额同比2020增长超过130%,由此带来的客流贡献了2021年营收增长的27%。此外,2021年绿茶餐厅的营销费用达到近3.3亿,占营收14.4%,同比2020年增长83%,远大于收入的增幅46.1%。

  净利率:老乡鸡、捞王增收不增利,捞王从疫情前7.3%跌至疫情后1.1%

  而来自安徽的老乡鸡,则增收不增利,且净利率下滑。其近年在全国密集开店,2020年放开加盟业务。抢先老娘舅一步披露招股书,老乡鸡、乡村基以及老娘舅被称为当前中式快餐的“三巨头”。

  2021年,老乡鸡全年营收43.93亿元,是七家被统计餐饮的“创收老大”,比2019年整整增加15.34亿。有趣的是,“创收老大”老乡鸡的净利润不增反减,2021年利润比2019年减少约0.24亿;净利率也从2019年的5.56%降至2021年的3.07%。2021年的老乡鸡的净利率排名靠后,仅次于达美乐中国以及捞王。

  疫情后恢复表现靠后的,还有捞王及达美乐中国。与老乡鸡类似,捞王也有增收不增利且净利率下滑的情况出现。2021年,捞王创收约13亿,但净利润仅有1396万、同比2020年净利润锐减80%,净利率更是低至1.1%。达美乐中国则出现增收却亏损的情况,2021年净亏4.71亿,三年累计亏损达9.27亿,且亏损的缺口持续扩大。

  梳理利润下滑或者净利率下滑的背后,不少企业是靠提升规模来拉动营收,但规模化并不能有效破解盈利之困;而随着规模递增,其带来的创收效应也迎来边际递减。值得关注的净利率数据中,绝大部分餐饮企业的年末/期末的净利润并未突破5%,仅杨国福及七欣天2家的净利润率达到约17%。

  焦点02

  哪家餐饮企业造血动能更足?

  杨国福荣登“榜一大哥”,资产负债率远低同行

  资产负债率:绿茶最高超73%,杨国福最低

  疫情前的餐饮行业风光无两,现金流充裕。随着疫情大考到来,餐厅自身的造血能力也被列入观察项,到底哪家餐饮企业造血动能更足?又是哪一家企业能摘下“榜一”大哥,最有“钱”景?

  南都湾财社统计了餐饮企业们的相关财务指标。在最新审计期的资产负债率上,绿茶、七欣天、达美乐、捞王、老乡鸡、乡村基(资产负债率排名由高到低)等6家资产负债率居高不下,徘徊在60%至73%之间,平均下来这几家的资产负债率约68%,逼近7成。

  其中,绿茶的资产负债率最高超73%,而麻辣烫一哥杨国福的资产负债率最低,维持在相对正常的水平约40%。而同样主打中式快餐的老乡鸡与乡村基,在资产负债率这一栏上,乡村基以60.3%胜出老乡鸡66%一筹(老乡鸡母公司负债率为50.1%)。

  在短期流动性指标上,南都湾财社重点关注了流动比率、速动比率、流动负债净额及增(降)幅、年末/期末现金和现金储备及增(降)幅等6大板块财务数据。其中,流动比率等于截至同日的流动资产除以流动负债,速动比率等于流动资产减去存货再除以截至同日的流动负债。换言之,两个指标大于1,意味着企业的流动性相对较好,数值越大意味着短期内资不抵债的风险越小。

  综合来看,7家中只有2家,即杨国福和乡村基,在流动性上表现较好;且杨国福的流动性上相对乡村基更好一些。

  杨国福2021年前三季的流动比率为2.1,减去存货后的速动比率为1.72。2021年前三季,杨国福当期的流动资产是流动负债的2.1倍,刨去流动负债后的流动资产还余下4亿(流动资产净额),这个数据也是这7家中表现最好的“榜一大哥”。而在现金流和现金储备上,杨国福同比增加24.5%,提升至1.394亿,也显现出稳定的增长趋势。值得一提的是,连续三年杨国福的业绩均表现出较好的稳定性。

  此外,乡村基的流动比率与速动比率分别为1.4与1.2,虽远低于杨国福,但也是7家中唯二在该两项指标大于1的企业。这意味着,乡村基流动资产是大于流动负债,刨去流动负债后的流动资产账面还有3.31亿(流动资产净额)。不过,乡村基的期末现金及现金等价物出现下滑趋势,从2020年前三季的2.60亿跌至1.16亿,锐减一半以上。

  流动性:上市前紧急分红1.83亿,七欣天垫底

  靠海鲜火锅出圈,与捞王一同竞赛抢当“火锅第三股”的七欣天,则在七家中流动性排名靠后。虽然前述提及七欣天2021年的营收与盈利表现优于疫情前,值得关注的是,在冲刺IPO的前夕,1.83亿的高额分红落入实控人阮氏家族。这也体现在其年末/期末现金及现金等价物的锐减,大跌87%锐减至0.3亿。七欣天不仅在7家中的年末/期末现金及现金等价物排名垫底,也是年末/期末现金及现金等价物同比降幅最大的一家餐饮企业。七欣天的流动比率与速动比率均排名垫底,分别为0.67、0.4。

  同样在流动性上表现不太如意的,还有近期刚披露招股书申报稿的老乡鸡。老乡鸡的流动比率和速动比率分别为0.72和0.6,排名相对靠后。从2020年0.91亿的流动资产净额,到2021年老乡鸡扣除全部流动资产后,账面还有整整3.41亿人民币的流动性缺口;流动资产净额锐减4.32亿。不过,老乡鸡2021年经营活动现金流净额为7亿,排在7家中的首位。

  值得注意的是,翻台率作为考核餐厅运营能力的重要指标,可以看到目前披露了翻台率的乡村基、绿茶、七欣天、捞王中,仅有乡村基麾下新品牌大米达到4.2,其余品牌的翻台率仅徘徊在2至3。这意味着,餐厅里平均每张桌子一天只能接到不到3台客人,运营率偏低。其中,捞王的翻台率为2.3,七欣天翻台率为2.2,远低于同业的海底捞。

  综上而言,在各家IPO的“钱”景上,杨国福更值得期待。不过,在行业普遍净利率不算太高的背景下,参看已上市的餐饮企业在二级市场的表现,都不算太满意。拆解餐饮IPO系列(二),将关注亏钱上市背后,餐饮企业与背后投资机构们,缘何集中此刻齐齐募资。

  采写与数据采集分析:南都湾财社记者 陈盈珊

手机看报
返回奥一网 意见反馈