‌·
分享到:

为啥不知不觉“被贷款”?实测8大平台信用付产品

来源:南方都市报     2021年02月05日        版次:GA15    作者:熊润淼

年轻人负债似乎已经司空见惯。如今各类电商、社交、生活休闲、出行类App,都悄然上线了金融服务,也都推出了各自版本的“花呗”。平台们为此创造了一个“信用付”的新产品分类,鼓励年轻人把“信用当钱花”、“先享后付”。

提前消费有风险吗?风险隐藏在哪里?

最近,南都记者对市面上较为知名的8家平台“信用付”产品进行了测评。大家消费时本应细读的那些协议,我们帮忙读了;互联网平台金融业务的监管新规,我们也认真分析了。揭开新消费的糖衣,一起来看看“信用付”的下半场。

“诱导式”先享后付

近期,“网上买菜莫名被开通美团月付”的微博热搜引发不少网友讨论。有网友爆料,使用美团外卖和买菜消费时,在并不知情的情况下,被开通了借贷服务。

南都记者随后在黑猫投诉上搜索“美团月付”,发现一些消费者诉称自己在减免优惠、美团会员捆绑服务的引导下,开通了美团月付。但却是在逾期后才意识到自己“借了钱”,甚至逾期了几十天而不自知。

实际上,类似投诉不在少数,事关多类App,往往都是为了拓展其金融业务。如有用户报料称,去年11月在去哪儿网购买机票付款时,被引导开通“拿去花”(一种携程金融旗下的信用消费服务)付款。随后准备还款时,由于并未到系统约定的还款日期,页面并无“立即还款”按钮。用户打算提前还款,被页面显示的“还款可优惠50多元”所吸引,误操作成了“账单分期”。事后才反应过来,并非在机票费用金额基础上“优惠50多元”,而是减免了一部分分期服务费。总体而言,消费者是在稀里糊涂的情况下,支付了较高比例的服务费。而黑猫投诉上近日被推至首页的一条集体投诉显示,花呗旗下一个叫做“芝麻GO”的信用付衍生产品也被诉“诱导用户开通,无故自动扣款”。

对于此类“诱导”行为,有业内人士向南都记者解释称,每月按时还款不需要手续费,而分期是有手续费的。故平台也会利用红包等引导用户使用分期,“这是一种业内普遍的营销手段”。该人士认为,电商平台上分期购物、信用赊购已成常态。由于花呗、白条类产品推出时间较早,市场讨论较多,消费者的理解成本较低。而新平台、新推出产品一方面急于获客,一方面不被用户所知,在运营上也存在不成熟之处。

“过分削弱了产品的金融属性”

业内司空见惯的营销手段是否“存在即合理”?多位受访的业界学界专家普遍认为,平台上以“优惠”“方便”等理由,优先推荐信用支付端口,吸引用户开通该功能,这时候就很容易忽略开通的信用支付功能的本质。“借钱”付款而不自知,极易产生后续逾期,从而可能影响到个人信用,需要警惕。

“前述投诉案例和纠纷,未来或许仍将层出不穷地冒出来”。多位受访专家在接受南都记者采访时表示担忧,“根本问题在于产品运营方存在混淆视听的行为,在营销推广中过分削弱了产品的金融属性”。

有资深行业人士对南都记者指出,在普通消费者眼中,“信用付”就是一种消费赊账、分期消费的产品。甚至以为只是一种支付方式而已,并不认为与金融有什么关系。这实际上也是商家长期以来宣传话术的成果。

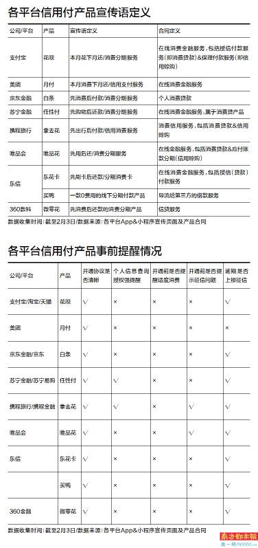
近期,南都记者对市面上较为知名的8家平台信用付产品进行了测评(注:一些平台新上线产品、邀请制产品不在测评范围内)。究竟上述平台中的“信用付”产品是如何让消费者引起误解的呢?

通过宣传语定义和合同定义的对比,可以发现,“先消费、后还款”成为各平台宣传中的重点;“消费分期服务”也是较为常见的定义。但在所有平台的用户协议中,这类业务的实质是消费金融服务。梳理各家协议可知,“信用付”产品实际上是互联网平台以第三方支付账户为入口,通过互联网小贷公司、商业保理公司开展的消费金融服务。通过对用户的授信,给予用户一个额度,背后提供贷款资金的是消费金融公司、银行等主体。

有业内观点认为,从金融业务分类来看,原本并无“信用支付”。柒财智库高级研究员毕研广认为,严格意义上说,并没有“信用支付”这个概念,支付只是一个工具。他认为,从本源上来讲,所谓的“信用支付”归根到底也是“货币支付”,货币的属性和职能中也含有支付功能。

而互联网平台普遍推出“信用付”模式产品后,约定俗成地创造了一个“信用支付”的概念。或为减少用户理解成本,让年轻消费群体更容易接纳。

“‘信用支付’本身代表的还是消费金融的本源。这并不是一种创新,只是让消费分期和场景支付融合到了一起”。毕研广告诉南都记者,“这样做的目的是从直观上让消费者感觉不到借贷和分期的存在,只有在还款的时候,消费者才能有深切的感受”。

的确,与借贷不同的是,用户感受不到“借款”动作,原因在于资金并未发放到用户的手里。这一点从花呗的用户协议或可找到解释:“资金将由服务商委托支付或其他第三方定向发放给用户的交易对手或其他指定账户,即视为向用户提供了授信资金”。

但令消费者更为迷惑的是,一些平台并不承认自己在做金融业务。如美团月付平台客服反复对消费者解释,“月付只是一种支付方式”。而乐信集团在发布其新产品“买鸭”时,也反复强调,“‘买鸭’是一款消费创新产品,而非金融产品”。

对此,中央财经大学中国互联网经济研究院副院长欧阳日辉表示,因为金融领域较为专业,大部分消费者金融知识并不丰富,更容易出现概念混淆,因此过分削弱产品的金融属性不可取。而这些信用付产品的确存在有诱导消费者过度消费的嫌疑。商家在宣传中,没有详细地把可能存在的金融风险等告知消费者,这一点上平台需要承担责任。

均无明显事前提醒

如今各类电商、社交、生活休闲、出行类App,都悄然上线了金融服务。有消费者不禁疑惑:是个App都在想着借钱给我?在业内人士看来,消费金融借助互联网平台的流量发展,这些有场景的平台切入金融业务有一定合理性。基于平台的场景属性,发展现金贷之外的分期支付、分期购物也有其合理性。

“信用支付最初就是为了让用户更多地使用平台自身的支付通道和支付账户,同时又能够在此基础上开展自己的信贷业务。在个人信用相关数据基础成熟的情况下,这是一个很好的入口”。支付行业资深专家、博通咨询首席分析师王蓬博对南都记者表示,“但对于普通消费者而言,这类产品明面上是支付,但实际上跟信贷相似,如逾期后会产生个人征信上的污点。这部分往往会被人们所忽略,这一点一定要对消费者说清楚”。

“信用支付业务运营中,事前提醒是非常必要的。需要充分提示过度消费风险、何种行为影响征信等风险”,信用卡资深研究人士董峥对南都记者表示,“不能简单地用‘被动的’‘诱导的’方式去让人开通。”

不过南都记者实测发现,在上述各平台(包括各公司体系内的电商平台)开通信用付功能时,无一平台进行了“适度消费”或“存在金融风险”等类似的提示。南都记者注意到,花呗近期上线了“健康消费守护助手”,可以设置花呗消费提醒,达到一定额度后,会提醒用户;也可以重新设置自己每月的花呗额度,防止过度消费。但在开通花呗之前,没有相关的“事前提醒”。

对于开通“信用付”功能之前是否将查询征信,只有唯品会旗下的“唯品花”在产品简介页面明确说明合作金融机构可能查询征信。在携程旅行App中主动点击“拿去花”模块,简介页面中有说明使用“拿去花”是否将影响人行征信。但在购买机票过程中以“最高可减×元”等优惠推介用户开通“拿去花”功能时,消费者无法获知关于征信相关影响的信息。

根据测试,所有平台的产品在开通服务前均需签署一系列协议,一般包括《×××授信付款合同》《人行征信查询授权协议》《综合授信合同》《个人综合信息授权书》《法律文书送达地址确认书》《快捷支付协议及授权书》等。南都记者实测发现,各平台产品基本都在协议中说明了对应产品、合约缔结方、运营方、服务方等信息,亦都具有授权查询个人信息/个人征信的协议。但值得注意的是,只有携程旅行和苏宁金融在签署协议的过程特别弹窗了查询征信的授权协议,并强制阅读完毕后才能签署,其他平台产品均无明显提醒。

董峥认为,移动化的金融业务一定要警惕“简化”“无感”蕴藏的风险,过分追求便利化和效率,会使其反而成为瑕疵。欧阳日辉在采访中表示,很多消费者并未意识到金融安全性有多重要,哪些行为会影响金融消费安全。他认为,“很多消费者在某种程度上对便利性的要求,甚至超越安全性。实际上,安全性措施像马路上的护栏一样,不发生风险事件时,路人可能无法感知;一旦发生风险,护栏是救命的”。

欧阳日辉对南都记者表示,平台有责任引导年轻人树立正确的消费观,培养理性消费的习惯。“目前这些平台做得不是特别好。一个负责任的平台不仅要宣传产品的优点,更需要普及、充分披露风险。在整个社会营造合理消费的氛围,防止年轻人过度消费”。他建议。

信用付隐藏的风险可能尚未暴露

当消费者们关心产品“是否上报征信”时,更多担心的是征信出现污点后对个人信用评估产生的影响。南都记者多次致电平台客服咨询相关问题时,客服都在刻意强调“放心不会上报征信”。但这个信息对于金融行业而言,反而更像是个看不见的“定时炸弹”。

央行副行长范一飞曾多次指出,花呗、白条等信用付产品存在“底层资产无法穿透、资金流向无人知晓、风险规模无法统计”等问题。具体存在何种风险?欧阳日辉向南都记者分析称,这些信用付产品给监管层报数据的时候,并不是每一笔交易的数据和情况都报送。而是以一种打包的方式,定期将整体业务数据打包汇报给监管部门。监管部门只能看到大盘的数据,而并不知道每一笔是跟谁在进行交易,分散的金额有多大。没有办法很细地对数据进行掌控,所以就没法做到穿透式监管,也难以摸清真实规模。

“要解决这个问题,应该说市场和监管都要改进”。欧阳日辉指出,“从市场的角度来讲,要根据监管的要求,及时申报,充分披露交易的情况和各类关键信息;从监管的角度来讲,监管的技术手段需要有所改进。一方面,监管的系统要能够支撑当前巨大的市场交易量;另一方面,监管拿到这些数据后,是否有好的技术手段来进行有效的穿透监管,也是一个需要解决的问题”。

此外,苏宁金融研究院金融科技中心主任孙扬还对南都记者提出了另一方面的隐忧。他认为,信用付产品可以理解为“互联网+支付”的消费贷款业务,其中是否有隐形资金池是很大的风险。比如通过消费者向银行贷款,消费者将贷款的钱全部超前于服务终结期提前转给平台,在平台内可能沉淀着资金。“这种业务的监管难点,在于互联网+支付这种复合金融体系,存在多张金融牌照,存在和很多金融机构的合作”。

不过,南都记者注意到,1月25日,央行对征信系统最新情况进行了披露。二代征信系统上线后,央行数据采集的边界进一步延展。通过二代征信系统能较为全面地掌握借款人在金融机构的总负债情况,钻征信空子的情况也慢慢被堵死。

2020年12月29日,银保监会发布关于警惕网络平台诱导过度借贷的风险提示,特别“点名”批评了一些现象。其中包括片面宣传日息低、有免息期、可零息分期;引导过度消费、超前享受等。

而对于机构的合规经营,人民银行在近期召开的2021年工作会议上,亦着重强调,要强化支付领域监管,个人征信业务必须持牌经营,严禁金融产品过度营销,诱导过度负债,严肃查处侵害金融消费者合法权益的违法违规行为。未来,监管将加强对互联网平台公司金融活动的审慎监管,而过度营销和诱导过度负债的现象将会被重点整治。

采写:南都记者 熊润淼

手机看报
返回奥一网 意见反馈