‌·

“非接触配送”或让快递柜需求爆发

专家称物流型服务或到本月底全面正常化,多家快递企业为一线员工提供保障措施

来源:南方都市报     2020年02月12日        版次:GA15    作者:黄芳芳

突如其来的疫情,让人们从未在春节期间如此盼望快递早日复工。南都记者获悉,头部快递企业多数在2月10日复工。同时,针对此次疫情,不少快递企业为一线员工提供了安全保障措施,南都记者对比德邦及百世、三通一达等快递企业发现,圆通、百世的保障措施最全,含有保险及绩效考核调整之类的,排除不确定的顺丰快递,申通快递企业仅有考核调整未见保险保障。此外,疫情期间,快递行业无接触配送又在一定程度上催热了快递柜,那快递柜能否借着这股热潮持续下去?南都记者采访了相关专家。

2月底3月初快递才能全面正常化?

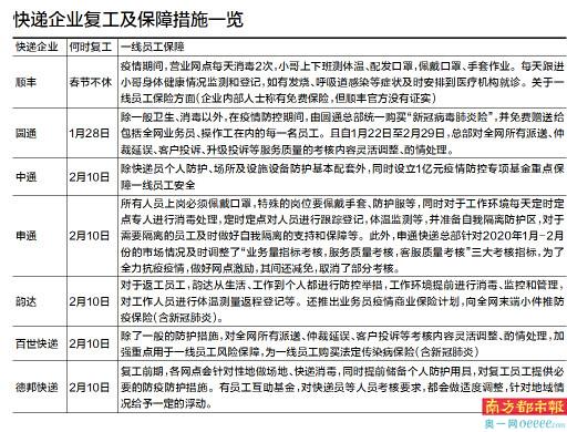
今年,顺丰、邮政、京东等几家快递企业春节“不打烊”,而圆通在1月28日就宣布全网全面恢复正常营业(疫情重点防控地区除外),多数头部快递企业在2月10日全面正常运营。其中,百世快递相关负责人告诉南都记者,除了湖北及其他疫情重点防控区域,对于符合当地政府要求并具备安全开工条件的转运中心和站点,百世快递从2月3日起恢复揽收件,全网从2月10日起恢复正常运营。此外,南都记者从顺丰获悉,截至2月10日的统计数据,全广州的顺丰快递小哥到岗率达90%,对于部分因为疫区管控或者交通管制无法返岗的小哥,会在顺丰内部统筹协调、就近原则安排返岗。

值得注意的是,复工首日,疫情对快件的时效还是有影响。申通快递相关负责人对南都记者表示,从恢复运营首日情况来看,由于受疫情管控的影响,不少区域对于人员上岗以及区域进出还是有限制的,所以对于快件时效和处理还需要点时间。圆通快递方面也表示,全网全面运营近半个月以来,由于防控疫情需要采取诸多交通管制举措,对快递员造成返岗困难,对快件的运输、分拣和派送也造成了一定影响。此外,大部分城市社区目前就疫情防护采取封闭管理,限制了快递员出入,会对末端派送造成一定影响。

中国物流学会特约研究员杨达卿指出,今年快递企业复工日期跟往年基本一致,但由于受疫情影响,快递企业不同地区、不同网点实际复工率或低于以往。由于存在心理恐慌,部分区域交通受阻,人员隔离限制三个因素叠加,造成农村劳动力的返工难。估计快递、外卖等劳动密集型物流服务全面正常化要到2月底3月上旬。同时,南都记者注意到,针对近期部分地区出现限制和阻止邮政、快递车辆通行导致寄递服务不能正常开展的问题,2月8日交通运输部、国家邮政局和中国邮政集团公司联合印发紧急通知,明确对执行应急物资运输任务的邮政、快递车辆落实“不停车、不检查、不收费”政策,保障车辆优先便捷通行。

多家企业为一线员工买保险

南都记者在采访过程了解到,部分一线快递员在现阶段面临的问题较多,比如即使回到工作所在的城市也进不去自己租住的房子,没有地方睡觉、餐厅不营业买不到饭吃、口罩供应不足等,工资跟风险不成正比。更多的快递员是担心自己的安全问题。

同时,南都记者注意到,为了保障网络安全稳定运营,快递企业加大了对一线的投入。南都记者梳理采访到的内容发现,在一线员工关怀方面,圆通快递、百世快递、德邦做得较好,除了规定的卫生安全等防护,还给一线快递员购买了保险及调整考核机制。中通、韵达则只有购买保险,申通快递是只有考核指标调整。据悉,顺丰快递也有给一线快递员配免费保险,但此事截至发稿尚未得到顺丰快递方面的回应。

据圆通方面介绍,在疫情防控期间,由圆通总部统一购买“新冠病毒肺炎险”,并免费赠送给包括全网业务员、操作工在内的每一名员工。同时,自2020年1月22日至2020年2月29日,总部对全网所有派送、仲裁延误、客户投诉、升级投诉等服务质量的考核内容灵活调整、酌情处理。百世快递也表示,取消部分考核,对全网所有派送、仲裁延误、客户投诉等考核内容灵活调整、酌情处理,加强重点用于一线员工风险保障,为一线员工购买法定传染病保险(含新冠肺炎),最大限度解除快递员、驾驶员、操作人员等广大一线员工的后顾之忧。同时也呼吁社会各界对奋战在一线的快递从业员给予理解和支持。“德邦快递采取直营模式,员工均享有社保、亲情1+1等基本保障或福利,不论有没有疫情或遭遇其他的风险,都可以享有这些兜底保障。同时为了抵御重大疾病等风险,德邦快递还设立了专门的互助基金。当员工或其直系亲属,遭遇重大疾病等意外风险,互助基金也可以为他们提供必要的物质保障”。德邦相关负责人表示。

  聚焦

  “非接触配送”促快递柜走强?

疫情当前,为减少人员接触,快递与外卖平台纷纷推出“非接触配送”服务,国家邮政局在2月6日新闻发布会上提出“要积极推广定点收寄、定点投递、预约投递、智能快递箱等模式”,因此业内有声音称快递柜将崛起。安信证券研究研报表示,疫情影响下,智能快递柜作为“无接触配送”的重要载体,快递柜产业链将迎来中长期利好。研报称,快递柜市场有望迎来需求爆发,2019年快递入柜率仅约10%,我们预计到2023年将达到30%,即2023年快递箱保有量超200万套(对应2019-2023年CAGR=51%),设备市场规模超500亿元(对应2019-2023年CAGR=46%)。南都记者采访丰巢相关负责人称,今年春节快递柜件量与往年同期相比差不多,并表示无人交付是用户需求也是方向。

杨达卿指出,目前,减少人员接触是防疫的一个比较好的举措,“无接触式配送”正在成为快递供需双方的优先选项。除双方预约快递自提点外,快递柜也是无接触配送的优选保障。国内快递市场的微利竞争,加剧了快递基层找人难,留人难和用工荒。快递柜能减轻快递企业末端人力投入,但是从另一方面看,一则,快递柜服务很难孤立发展,需要在服务价值链上谋生存,二则,也需要落实相关服务规范,避免个别网点的懒人配送模式带来的服务纠纷。

快递行业专家赵小敏则表示,从快递柜发展来看,首先要解决是规模问题,要加快以蜘蛛网网状的结构以最快速度铺设,“快递量有十倍的增长空间,希望快递柜市场的上下游企业能够抓住这样一个契机”。

采写:南都记者 黄芳芳

手机看报
分享到:
返回奥一网 意见反馈